lsdf Опубликовано 23 марта, 2020 Опубликовано 23 марта, 2020 Попробую тему поднять) Имею аналог brima tig 160 ac/dc , ток регулировки мин 10А и жжёт соответственно тонкое Хочется убавить. Лопачу 2 день интернет в поисках схемы. Структурную нашёл, с принципиальной несколько хуже, вроде бы есть нашёл, но всё идёт к вскрытию агрегата. Хочется попросить помощи у присутствоваших, торент хочется оживить, а то похоже нет исходника на трекере- не качается.
alexhrip Опубликовано 24 марта, 2020 Опубликовано 24 марта, 2020 7 часов назад, lsdf сказал: ток регулировки мин 10А и жжёт соответственно тонкое Какая толщина металла, что 10 ампер жжет? Обычно 30-40 ампер на миллиметр.
evgeny_ch Опубликовано 24 марта, 2020 Опубликовано 24 марта, 2020 @lsdf Раздача торрента "Сварочные аппараты сварог" пошла. 1
Волька Опубликовано 24 марта, 2020 Автор Опубликовано 24 марта, 2020 Я пробовал балласт использовать на инверторе. Работает. Но с большим трудом индийскую кружку заварил. Хотя там тело наверно чуть толще лезвия. Советую в общем пробовать балласт. Залезть в инвертор то не проблема главное не пожечь Там скорее не все просто раз начинается не с нуля. Хотя может и умышленно обманывают. Сначала балласт а потом будем схему смотреть. В качестве балласта я пробовал даже Тэн на 4квт Ещё как совет. Проще варить по наружке. Например выпрямил край гофры продел в отверстие и обварил где гофра вылезла. Встык две гофры будет проблема. С толстым металлом внутренний угол варить проблема. Просто будет как на фото)) Лучший вариант сделать как слево. Регулируем мощность с РМВ-К
Волька Опубликовано 24 марта, 2020 Автор Опубликовано 24 марта, 2020 Делаешь кольцо типа как на пальце носят. Продеваешь гофру и обвариааешь. А потом это кольцо куда угодно привариваешь Регулируем мощность с РМВ-К
lsdf Опубликовано 24 марта, 2020 Опубликовано 24 марта, 2020 Ещё лучше 2 кольца- наружнее и внутреннее)
lsdf Опубликовано 24 марта, 2020 Опубликовано 24 марта, 2020 (изменено) 10 часов назад, evgeny_ch сказал: @lsdf Раздача торрента "Сварочные аппараты сварог" пошла. запустил - жду , на каком трекере раздача была? Скачал быстро Изменено 24 марта, 2020 пользователем lsdf
lsdf Опубликовано 24 марта, 2020 Опубликовано 24 марта, 2020 (изменено) вообщем как всегда, по закону подлости , на требуемый сварочник TIG 165 AC DC схемы нет. Плата управления на фото, схемы есть на ревизии платы с большим числом крутилок аппараты ТIG 200, 250,315 с литерой P. На фото верхний по центру переменник - нужный, но судя по схемам старших братьев обвязан не так просто как у ТС. Изменено 24 марта, 2020 пользователем lsdf
lsdf Опубликовано 24 марта, 2020 Опубликовано 24 марта, 2020 (изменено) Похоже нашёл китайский аналог https://m.aliexpress.ru/item/32804720624.html?trace=wwwdetail2mobilesitedetail&mb=a26wp3om46RJXb0&srcSns=WhatsApp&tid=white_backgroup_101&tt=sns_WhatsApp&aff_platform=default&cpt=1580082952227&templateId=white_backgroup_101&platform=AE&rdtUrl=https%3A%2F%2Fwww.aliexpress.com%2Fitem%2F32804720624%2F32804720624.html%3Fmb%3Da26wp3om46RJXb0%26srcSns%3DWhatsApp%26tid%3Dwhite_backgroup_101&aff_request_id=bc0d0c0e0e8443298f258220117aad63-1580082952227-03834-ZK1iTW2&sk=ZK1iTW2&aff_trace_key=bc0d0c0e0e8443298f258220117aad63-1580082952227-03834-ZK1iTW2&businessType=ProductDetail&terminal_id=57f242253387486d928bbf01364c1d81 На прошлой странице товарищ смог решить схожую проблему , но похоже он регистрировался только ради этой темы и не по нашему профилю, а я сам к сожалению подзабыл уже оперционники и проч Изменено 24 марта, 2020 пользователем lsdf
evgeny_ch Опубликовано 24 марта, 2020 Опубликовано 24 марта, 2020 @lsdf Схема. Цитата Остановим свой выбор на сварочном источнике BRIMA ARC-160, который получил наибольшее распространение на рынке. Может пригодится.
lsdf Опубликовано 24 марта, 2020 Опубликовано 24 марта, 2020 @evgeny_ch не та модель, нужна TIG 160 AC DC- это отдельная линейка, чуть посложнее агрегаты( многоэтажками называют изза внутренностей)
evgeny_ch Опубликовано 24 марта, 2020 Опубликовано 24 марта, 2020 40 минут назад, lsdf сказал: TIG 160 AC DC Извини, только схема соединений есть. Цитата The general connection diagram of AC/DC160: polniy_manual_ac-dc_ketay.pdf
lsdf Опубликовано 25 марта, 2020 Опубликовано 25 марта, 2020 (изменено) @evgeny_ch моё страница 57-62, структурная схема есть, электрической нет )) за всю эту брошуру есть только 3 варианта платы управления, схемы электрические на самую ссложную из них имеются(это где 9 крутилок ). мой вариант самый простой(5 крутилок)- но схемы нет... може кто подскажет, если глянет что выкинуть из более сложных схем чтоб было похоже на мой вариант мозги сломал сам в поисках или пойти по другому пути, тоже ответа пока не нашёл, есть IGBT МОДУЛЬ НА 100 А( ключ транзисторный) , можно ли его прям на шнур зацепить и внешним импульсом управлять? Изменено 25 марта, 2020 пользователем lsdf
Волька Опубликовано 25 марта, 2020 Автор Опубликовано 25 марта, 2020 50 минут назад, lsdf сказал: можно ли его прям на шнур зацепить Я думаю это сначала осциллятору не понравится, а затем сборке )) Регулируем мощность с РМВ-К
lsdf Опубликовано 25 марта, 2020 Опубликовано 25 марта, 2020 (изменено) Дилетантски я конечно рассудил, но есть ведь методика дрожи в руках)) мьжет попробовать через педаль или Ручку как https://www.chipmaker.ru/topic/101345/?page=4 Ну и наверно для понимания надо почитать http://websvarka.ru/talk/topic/497-impulsnaia-svarka-v-rezhime-tig/" title="Предыдущая страница" rel= , Вот тут интересно про кондер в цепи переменника алаты управления. https://www.chipmaker.ru/topic/5246/?do=findComment&comment=83349 Изменено 25 марта, 2020 пользователем lsdf
evgeny_ch Опубликовано 25 марта, 2020 Опубликовано 25 марта, 2020 (изменено) 5 часов назад, lsdf сказал: есть IGBT МОДУЛЬ НА 100 А( ключ транзисторный) , можно ли его прям на шнур зацепить и внешним импульсом управлять? Эти транзисторы управляются иначе, чем моповские, что используются в сварочных инверторах. Попробуй балласт, как предлагали. Воздуходувку какую-нибудь, с воздушными ТЭНами. Дистанционно посоветовать не получится без схемы, в реале надо брать осциллоскоп и смотреть как сигналы ОС по току и задатчик, образуют управление мостом инвертора. Скорей всего ОС от датчика тока надо будет масштабировать в плюс, но тогда весь диапазон по выходу уменьшится, и не очевидно, что deadtime моста это позволит. Может спроси на сайте Володина, там много специализированного люду по сварке тусуется. И ещё. Если найдёшь мощный дроссель (трансформатор) на железном сердечнике, попробуй его. Он активным сопротивлением будет работать как балласт, и дугу поддерживает лучше. Изменено 25 марта, 2020 пользователем evgeny_ch
lsdf Опубликовано 25 марта, 2020 Опубликовано 25 марта, 2020 10 минут назад, evgeny_ch сказал: схемы а её нет(( нигде...
evgeny_ch Опубликовано 25 марта, 2020 Опубликовано 25 марта, 2020 (изменено) @lsdf Насколько знаю, у китайцев схемы отличаются только (м. б.) в части количества мостов инвертора, или доп. примочками. Основа одна должна быть. Так мне говорили ремонтёры сварочников. При желании и наличии времени, схему интересующей части можно разрисовать по фактической топологии модуля девайса. Изменено 25 марта, 2020 пользователем evgeny_ch
lsdf Опубликовано 25 марта, 2020 Опубликовано 25 марта, 2020 (изменено) 1 час назад, evgeny_ch сказал: Основа одна должна быть есть) на 9 крутилок , моя схема на 5,что то просто вырезано, даже понятно что- импульсная часть TIG250PACDC R62.pdf Изменено 25 марта, 2020 пользователем lsdf
evgeny_ch Опубликовано 25 марта, 2020 Опубликовано 25 марта, 2020 @lsdf Нудык. Давай завтра поутру погляжу и посмотрим, что током управляет. Глаза уже не видят ничего мелкого. Может и кто умный подтянется. ))
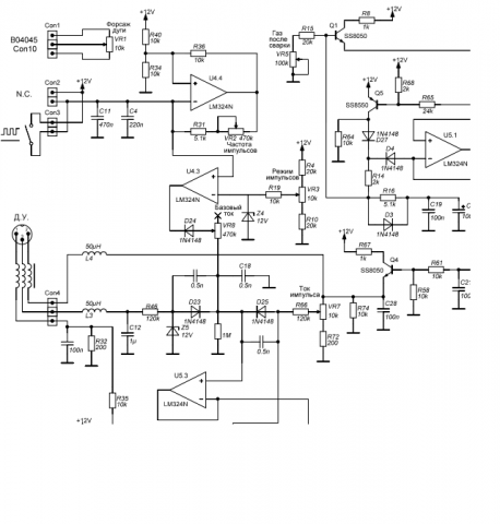
lsdf Опубликовано 25 марта, 2020 Опубликовано 25 марта, 2020 (изменено) сам только разглядел на 1 -м листе указано, что схема от 315Р ACDC, на 2-м листе видно что 3-х фазник, а сам файл называется 250PACDC есть схема на 200PACDC тоже на 9 крутилок, но уже помаштабнее , даже на русском TIG 200PACDC (R60).pdf вот солянку сделал из 2-х схем : нет у меня VR2 , VR3, VR7, а надо оставить только VR8 ( нет ещё форсажа VR1) И вот ещё описание сварочников на русском re_tig_ac_dc_standart.pdf TIG ACDC руководство по ремонту.pdf Изменено 25 марта, 2020 пользователем lsdf
lsdf Опубликовано 25 марта, 2020 Опубликовано 25 марта, 2020 НУ В принципе это всё, что известно Может со стороны педали попробовать зайти
evgeny_ch Опубликовано 26 марта, 2020 Опубликовано 26 марта, 2020 (изменено) 9 часов назад, lsdf сказал: есть схема на 200PACDC тоже на 9 крутилок, но уже помаштабнее , даже на русском По отдельности всё понятно, вместе замучался листать на ноуте (пятнашка), а в голове не укладывается. Изменено 26 марта, 2020 пользователем evgeny_ch
lsdf Опубликовано 26 марта, 2020 Опубликовано 26 марта, 2020 И у меня не совсем выстраивается, поэтому сделал отдельно скрины части схемы -стало более менее понятно. Но эта продвинутая схема, а мой вариант обрезаный без 4-х построечников и других связанных с ним элементов(. с этой задачей упрощения врядли справлюсь.... если только с натуры нарисовать, в принципе этим можно заняться , но хочется попроще путь. Может проще повторить идею Yrig от сентября 2018? 11 часов назад, evgeny_ch сказал: Если найдёшь мощный дроссель (трансформатор) на железном сердечнике, попробуй его. Какой нужен мощности,?давно лежит от микроволновки для переделки под точечную сварку.
Рекомендуемые сообщения
Для публикации сообщений создайте учётную запись или авторизуйтесь
Вы должны быть пользователем, чтобы оставить комментарий
Создать аккаунт
Зарегистрируйте новый аккаунт в нашем сообществе. Это очень просто!
Регистрация нового пользователяВойти
Уже есть аккаунт? Войти в систему.
Войти