POLE Опубликовано 30 июня, 2020 Автор Опубликовано 30 июня, 2020 9 часов назад, Олег6 сказал: Чото боюсь штуцер/клапан греть феном, может внутри клапана какая прокладка деформируется.. кипятком полей на него. Этого может быть достаточно, чтобы отвернуть.
Олег6 Опубликовано 11 июля, 2020 Опубликовано 11 июля, 2020 (изменено) Про насос 50л/м. Всю систему откачивает за минуты. Дельту откачивает за секунду. Что вызывает проблему: Гистрезис 0,3кпа. При достижении порога, насос включается на секунду, показания датчика мгновенно уходят на 1кпа, насос выключается, через еше секунду-две показания датчика почти возвращаются, насос повторно включается на пару секунд. Понимаю, что можно исправить большим ресивером. Пока не хочется, т.к. в процессе насос и так включается раз в несколько минут на пару сек. Заузить проход от насоса к ресиверу? Ресивер 5л, в нем две трубки, система около 30л. На воздухе ПВХ трубки везде 7мм вн диаметр. На прдукте везде фторопласт трубки 4 мм вн д. Масло в насосе после часа чуть помутнело, в банке ресивера - ничего. Насос водянной в мармите. Всасывающую трубку вставил в "трубку" юбки кега (распилена на 4 ножки). Выходную трубку - блтзко к поверхности воды в обратном направлении. Мысль - создать круговое движение воды. Визуально движения воды не видно. Щель между мармитом и кегой пару см, особо не разглядишь. При включении насоса, температура воды в поверхностных слоях мармита заметно падает. Значит, без насоса, горячая вода от тэна поднималась вверх, а насос подает туда более холодную воду. Премешивание есть. Но. Вроде правильнее иметь более горячую брагу наверху, чтобы кипело у поверхности, тогда для взрыва пузырьков будет меньше перепад давления. Условия для ВК, видимо, вообще детские: Пока мощность подавал меньше квт, никаких признаков ВК. В кубе для экспериментальных целей СС, разведенный до 10об. 10л в 30л кеге. Изменено 11 июля, 2020 пользователем Олег6
VitS Опубликовано 11 июля, 2020 Опубликовано 11 июля, 2020 6 часов назад, Олег6 сказал: Понимаю, что можно исправить большим ресивером. Пока не хочется, т.к. в процессе насос и так включается раз в несколько минут на пару сек. Заузить проход от насоса к ресиверу? есть еще вариант с подмесом воздуха на входной линии в насос, тогда будет меньший вакуум создаваемый насосом и естественно производительность по откачке из системы упадет. 6 часов назад, Олег6 сказал: Вроде правильнее иметь более горячую брагу наверху на верху брага кипит, потому она там холоднее.
Юнга Опубликовано 11 июля, 2020 Опубликовано 11 июля, 2020 (изменено) 6 часов назад, Олег6 сказал: через еше секунду-две показания датчика почти возвращаются, насос повторно включается на пару секунд. Странная динамика, если перед началом работы ты убедился, что притечек нет. Какая скорость отбора дистиллята при таком режиме? Изменено 11 июля, 2020 пользователем Юнга
Олег6 Опубликовано 11 июля, 2020 Опубликовано 11 июля, 2020 Притечек нет почти. Пока нагрева нет, дельта долго набирается. Про скорость отбора не скажу, пока экспериментировал на головах, нагрев 600вт. В ресивере 5л, в системе - 30л, = 1/6, так что быстрое +1кпа в ресивере << +0,3кпа в системе.
makh Опубликовано 12 июля, 2020 Опубликовано 12 июля, 2020 @Олег6 блин ну придумай ресивер кег 50 литров, все-равно ведь пригодится в хозяйстве еще много раз где..
Юнга Опубликовано 12 июля, 2020 Опубликовано 12 июля, 2020 (изменено) 8 часов назад, Олег6 сказал: Про скорость отбора не скажу, пока экспериментировал на головах, нагрев 600вт. Во время твоих экспериментов(пусть даже и на головах) ты осуществляешь отбор дистиллята или просто греешь содержимое куба? Изменено 12 июля, 2020 пользователем Юнга
Юнга Опубликовано 12 июля, 2020 Опубликовано 12 июля, 2020 (изменено) Я задаю этот вопрос(об отборе дистиллята) потому, что ты говоришь: 8 часов назад, Олег6 сказал: Пока нагрева нет, дельта долго набирается Если рассмотреть твою систему, то это куб+царга+конденсатор + жалкое подобие ресивера(5л-вообще не о чём). При нагревании куба происходит рост давления в системе из-за образования паров спиртосодержащей жидкости, но через некоторое время эти пары опять превратятся в жидкость в конденсаторе и давление упадёт - часть этой жидкости попадёт в приёмную ёмкость, а часть попадёт в ММЦ на переиспарение. Таким образом, если дистиллят в приёмной ёмкости не переиспаряется, то вроде бы давление должно быть стабильно в системе, а переходные процессы(дребезг контактов) должны по любому компенсироваться объёмом ресивером, которого у тебя практически нет. Думаю, что причин может быть две - переиспарение дистиллята в приёмной ёмкости и недостаточный объём ресивера. Изменено 12 июля, 2020 пользователем Юнга
POLE Опубликовано 12 июля, 2020 Автор Опубликовано 12 июля, 2020 22 часа назад, Олег6 сказал: Про насос 50л/м. Всю систему откачивает за минуты. Дельту откачивает за секунду. Что вызывает проблему: Гистрезис 0,3кпа. При достижении порога, насос включается на секунду, показания датчика мгновенно уходят на 1кпа, насос выключается, через еше секунду-две показания датчика почти возвращаются, насос повторно включается на пару секунд. Проблема резких рывков пара. Решить можно двумя вариантами: 1. подмесом воздуха 16 часов назад, VitS сказал: вариант с подмесом воздуха на входной линии в насос, тогда будет меньший вакуум создаваемый насосом и естественно производительность по откачке из системы упадет. 2. установкой дросселя (шайбы) в байпасную линию. При первоначальной откачке работает байпас без суживающих устройств. При периодическом включении во время отбора работает дроссель, байпас перекрыт.
Олег6 Опубликовано 12 июля, 2020 Опубликовано 12 июля, 2020 7 часов назад, POLE сказал: Проблема резких рывков пара. Решить можно двумя вариантами: 1. подмесом воздуха 11.07.2020 в 17:57, VitS сказал: вариант с подмесом воздуха на входной линии в насос, тогда будет меньший вакуум создаваемый насосом и естественно производительность по откачке из системы упадет. 2. установкой дросселя (шайбы) в байпасную линию. При первоначальной откачке работает байпас без суживающих устройств. При периодическом включении во время отбора работает дроссель, байпас перекрыт Спасибо всем за советы. Думаю скомбинировать оба подхода и получить, возможно, еще доп эффект ловли паров спирта перед насосом: При первоначальной откачке работает байпас без суживающих устройств. При периодическом включении во время отбора идет подмес воздуха на входной линии в насос, байпас перекрыт. Помню, читал, что подмес воздуха используется для снижения давления перед насосом для отлова влаги из откачиваемого газа. Газобаласт. Сделать такую конструкцию, чтобы линия с подмесом воздуха заодно собирала влагу. Может подскажете как лучше.. 11.07.2020 в 18:04, Юнга сказал: Какая скорость отбора дистиллята при таком режиме? Быстрые капли или прерывывистоя тонкая струйка. Точно не мерил. Шлюз пока не работает, как надо. Сейчас напишу, почему. 14 часов назад, makh сказал: @Олег6 блин ну придумай ресивер кег 50 литров, все-равно ведь пригодится в хозяйстве еще много раз где.. Понимаю, что это самый правильный способ. И знаю, что пригодится для компрессора мощного, красить. Давно мечтаю. Но это только на даче, дома не помещается.
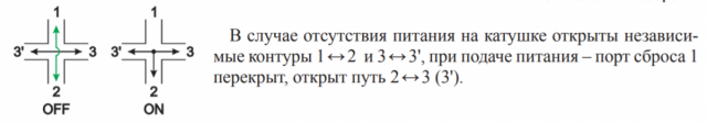
Олег6 Опубликовано 12 июля, 2020 Опубликовано 12 июля, 2020 (изменено) Пнвмоклапан для шлюза 3V1. Должен работать так Порт 1 сброса выведен через штуцер, на который надевается катушка. Порт должен быть g1/8. А китаец этот порт, похоже, вообще не предусматривает использовать, там пластиковая заглушка-шайба, крепящая катушку. И резьба на порту не g1/8, а похоже на м8, но плотность витков выше. Порт вроде сработатывает правильно. Такой штуцер я не найду, накрутил на резьбу на герметик пвх трубку. Надеюсь, будет мало натекать. Изменено 12 июля, 2020 пользователем Олег6
Олег6 Опубликовано 12 июля, 2020 Опубликовано 12 июля, 2020 Простейший Вариант с дросселированием насоса вижу так: на линии между насосом и ресивером - вентиль, например шаровой кран. В начале - открыт, при необходимости дросселирования - прикрыт. Вариант с подмешиванием воздуха: 2 парал линии между насосом и ресивером. На "стартовой" линии - шаровой кран. На "подмешивающей" линии - емкость с 3 трубками вверху: вход, выход, подмес воздуха. На трубке подмеса - регулирующий вентиль. Между емкостью и ресивером - мех клапан. На подмешивающей линии насос будет стартовать с атмосферы, это и хорошо и плохо. В емкости накапливается конденсат. Или не накапливается?
Юнга Опубликовано 12 июля, 2020 Опубликовано 12 июля, 2020 (изменено) 42 минуты назад, Олег6 сказал: Простейший Ресивер-50л(ну хотя бы 25) - купи гидроаккумулятор для автономного водоснабжения, сверху поставишь вакуумный насос(там площадка для крепления насоса уже есть с завода), грушу резиновую демонтируй - и будет тебе счастье. Все подмешивания, дросселирования, клапаны, вентили, краны и т.д. - приведут всё равно тебя к ресиверу, но натрахаешся по дороге Изменено 12 июля, 2020 пользователем Юнга 1
POLE Опубликовано 13 июля, 2020 Автор Опубликовано 13 июля, 2020 13 часов назад, Олег6 сказал: Такой штуцер я не найду я заменил корпусом цангового патрона от граверной машинки типа дремель. Все равно менял на кулачковый патрон. 11 часов назад, Олег6 сказал: Вариант с дросселированием насоса вижу так: на линии между насосом и ресивером - вентиль, например шаровой кран. В начале - открыт, при необходимости дросселирования - прикрыт. Не пойдет. Трудно установить нужное проходное сечение шаровым краном. 11 часов назад, Олег6 сказал: Вариант с подмешиванием воздуха: в твоем описании сложно. Проще тройник и вентиль тонкой регулировки. Два устройства не нужны для решения проблемы рывков при старте вак насоса. ИМХО ресивер меньше 50 литров тоже слабоват для твоего насоса.
Олег6 Опубликовано 13 июля, 2020 Опубликовано 13 июля, 2020 (изменено) 8 часов назад, POLE сказал: 22 часа назад, Олег6 сказал: Такой штуцер я не найду я заменил корпусом цангового патрона от граверной машинки типа дремель. Все равно менял на кулачковый патрон. ну надо же, ни за что не догадаешься где м8х0,75 нарезана! 8 часов назад, POLE сказал: 19 часов назад, Олег6 сказал: Вариант с подмешиванием воздуха: в твоем описании сложно. Проще тройник и вентиль тонкой регулировки. + клапан между насосом и ресивером, чтоб не подмешивало, когда насос выключен. Изменено 13 июля, 2020 пользователем Олег6
Олег6 Опубликовано 19 июля, 2020 Опубликовано 19 июля, 2020 12.07.2020 в 19:02, Олег6 сказал: накрутил на резьбу на герметик пвх трубку. Надеюсь, будет мало натекать Много натекает. Родную пластиковую гайку-заглушку превратил в штуцер. Тоже не держит. От обиды разобрал клапан. Штуцер сброса (трубка, на которой катушка сидит, и якорь в ней ходит), герметизирован в корпусе клапана тоненьким резиновым колечком (1мм в сечении круг), почти без распора. Как оно может держать давление - непонятно. Похоже, что этот выход - сброса - он не совсем рабочий. Заказал и корпус цангового патрона m8х0,75 чтобы попытаться запустить этот клапан, и заказал новый "нормальный" клапан 3v1 в kipspb.ru, с портом сброса не m8 а g1/8.
VitS Опубликовано 19 июля, 2020 Опубликовано 19 июля, 2020 (изменено) 5 часов назад, Олег6 сказал: m8х0,75 чтобы попытаться запустить этот клапан, @Олег6 , 1. там резьба м8х1 стоп, тупанул, ты прав м8х0,75. Это на CAMOZZI м8х1. 5 часов назад, Олег6 сказал: Штуцер сброса (трубка, на которой катушка сидит, и якорь в ней ходит), герметизирован в корпусе клапана тоненьким резиновым колечком 2. причем это колечко герметизирует с одной стороны отбортовки на штуцере, а другая сторона отбортовки штуцера просто упирается в корпус клапана и тут натекания неизбежны (Upd: или должна быть резиновая прокладка под железной пластинкой которая прижимает штуцер), может этот клапан для разряжения надо "допиливать" , обрати на это внимание. 3. И пружинка прижимающая якорь, который в трубочке ходит, должна сильно прижимать к пупсику с дырочкой, иначе и там возможны натекания, проверь Изменено 19 июля, 2020 пользователем VitS
Юнга Опубликовано 19 июля, 2020 Опубликовано 19 июля, 2020 47 минут назад, VitS сказал: стоп, тупанул, ты прав м8х0,75. Если я не ошибаюсь, на автомобильных камерах(и на бескамерках) - штуцер(сосок) и колпачёк имеет резьбу М8х0,75 2
VitS Опубликовано 19 июля, 2020 Опубликовано 19 июля, 2020 10 минут назад, Юнга сказал: колпачёк имеет резьбу М8х0,75 точно, сейчас накрутил металлический колпачек на штуцер клапана AIRTAC, подходит. так что,@Олег6 сверли колпачок и плюсуй @Юнга !
Олег6 Опубликовано 19 июля, 2020 Опубликовано 19 июля, 2020 52 минуты назад, VitS сказал: 2. причем это колечко герметизирует с одной стороны отбортовки на штуцере, а другая сторона отбортовки штуцера просто упирается в корпус клапана и тут натекания неизбежны (Upd: или должна быть резиновая прокладка под железной пластинкой которая прижимает штуцер), может этот клапан для разряжения надо "допиливать" , обрати на это внимание. 3. И пружинка прижимающая якорь, который в трубочке ходит, должна сильно прижимать к пупсику с дырочкой, иначе и там возможны натекания, проверь нет второй резиновой прокладки. Всё держит торец резинового колечка, 0,2 мм наверное. Пружинка, прижимающая якорь к коническому пупсику с отверстием (которое ведет к 2-м основным портам), работает против атмосферы в нашем случае. Поэтому клапан легко открывается в вакууме, но держать закрытый ему приходится против силы атмосферы. На корпусе заявлено от 0 до 10kgf/cm2, т.е. от 0 до 980кпа, т.е. типа легко должен держать 101кпа атмосферы (абс вакуум). Я так думаю, для пневматики протечки неважны, так воздух - расходник. На фоне расхода пневмоинструмента, протечка клапана вообще ничто, насос генерирует 200 л/мин. Поэтому пневмо клапана для вакуума надо дорабатывать наверное, знать бы как. 9 минут назад, VitS сказал: 22 минуты назад, Юнга сказал: колпачёк имеет резьбу М8х0,75 точно, сейчас накрутил металлический колпачек на штуцер клапана AIRTAC, подходит. так что,@Олег6 сверли колпачок и плюсуй @Юнга ! на камерах резьба v8, чуть отличается шаг от м8, разница шагов 0,044 мм. Очень может быть, что и на клапане именно она. Там для накручивания всего гдето 6 витков, так что наверно любая закрутится. Буду пробовать.
Юнга Опубликовано 19 июля, 2020 Опубликовано 19 июля, 2020 1 час назад, VitS сказал: m8х0,75 чтобы попытаться запустить этот клапан, А нельзя ли припаять к резьбовой части клапана какую нибудь трубочку(гладкую) или облудить резьбовую часть штуцера?
Олег6 Опубликовано 19 июля, 2020 Опубликовано 19 июля, 2020 4 минуты назад, Юнга сказал: А нельзя ли припаять к резьбовой части клапана какую нибудь трубочку(гладкую) или облудить резьбовую часть штуцера? Так и хотел сделать с отчаяния, но пересилил себя: 1) пайка встык оловом мелкой трубочки - дает некрепкое соединение, 2) помимо оконцевания штуцера, в этом месте надо еще катушку держать, 3) катушку надо снимать, чтобы обслуживать клапан, там прижимная резинка должна быстро выходить из строя.
Олег6 Опубликовано 19 июля, 2020 Опубликовано 19 июля, 2020 можно метчик купить м8х0,75, он стОит как клапан и врядли в жизни когда пригодится. плюс найти трубку цветмет подходящую. При изготовления оборудования ВД, в общем, любителю надо быть готовым к серьезным трудностям и постоянным задержкам маттехобеспечения. Некоторые места я перепаивал 4 раза, и таких мест было десяток. Просто двойное перепаивание - это почти норм. А ведь каждый раз надо собрать систему, накачать, прочекать. Трубную решетку так и не смог за множество итерация идеально запаять, заливал герметиком. Трубки покупал 4 раза, а ждать то каждый раз недели. Клапаны - дважды. Закупок было - траншей несколько десятков. Во многих случаях вообще хрен поймешь что делать, помните как датчик натекал и трубу стеклянную резал. Без форума, конечно, не прорваться любителю. Еще ведь и психологический аспект важен - поделиться есть с кем.
Олег6 Опубликовано 20 июля, 2020 Опубликовано 20 июля, 2020 15 часов назад, Олег6 сказал: на камерах резьба v8, чуть отличается шаг от м8, разница шагов 0,044 мм. Очень может быть, что и на клапане именно она. Там для накручивания всего гдето 6 витков, так что наверно любая закрутится. Буду пробовать. Купил резьбовой наконечник для шин. Внутренняя часть (которая для нипеля) вынимается. Увы. Накручивается на клапан на 4-5 витков и стопорится. Из-за разницы шага резьбы между m8 и v8. Из-за того, что не накручивается дальше, - не прижимает катушку, не хватает пару оборотов. Думаю, чтобы прижать катушку - поставлю прокладку, качество фиксации не важно, лишь бы держалась на месте. Как загеметизировать резбу наконечник-"порт"? Сажать резьбу на анаэробный герметик - создавать себе трудности в будущем: как я уже говорил, другая сторона "порта сброса" сидит в корпусе клапана в распор на тоненьком резиновом колечке, при вращении с усилием втулка порта проворачивается в корпусе клапана. Посадишь наконечник на "порт" на анаэр герметик - потом не снимешь. На сан герметик посадить.. уже не раз убеждался, что силикон эффективно герметизирует только при сдавливании, а без сдавливания у него агдезия к метал поверхностям временная. Фум лента, лен без пропитки.. как-то всё не по феншую.
POLE Опубликовано 20 июля, 2020 Автор Опубликовано 20 июля, 2020 @Олег6 я смазывал колечко силиконовой смазкой (АФК), а штуцер садил на аквариумный герметик по резьбе. Все держит и работает.
Рекомендуемые сообщения
Для публикации сообщений создайте учётную запись или авторизуйтесь
Вы должны быть пользователем, чтобы оставить комментарий
Создать аккаунт
Зарегистрируйте новый аккаунт в нашем сообществе. Это очень просто!
Регистрация нового пользователяВойти
Уже есть аккаунт? Войти в систему.
Войти