val352009 Опубликовано 12 января, 2021 Опубликовано 12 января, 2021 @riff30000 https://www.chipdip.ru/product/b57861-s103-f40 Прислушайся к голосу разума... слышишь?! слышишь, какую хрень он несет?!
Мародер Опубликовано 12 января, 2021 Опубликовано 12 января, 2021 А,нашёл...жил я там,через дорогу. Если не знаешь вкуса водки, то не поймёшь вкуса воды.
Ded_makysh Опубликовано 13 января, 2021 Опубликовано 13 января, 2021 (изменено) Н-да.. Чёт не подумал когда заказывал ещё и датчики температурные заказать, ну ладно. Итак, вопрос : - на схеме есть s2 - датчик отключения, я правильно понимаю что при замыкании этих контактов на рмвк происходит полное отключение нагрузки (я читал инструкцию ). Могу ли я туда подключить что то типа такого Или же лучше подключить где s1? Я хочу этот регулятор использовать для отключения ректификации когда температура пойдёт вверх при хвостах. И если да, то на s2 лучше подключить керамический для отключения без воды? Тогда 3 вопрос. Читал выше что оба датчика должны быть запитаны разными блоками питания - в чем такая необходимость? Посмотрел тут ссылки на биметаллические термостаты, выбрал керамический но не понимаю какой взять NC или NO? Нормально закрытый или нормально открытый? Изменено 13 января, 2021 пользователем Ded_makysh Дополнение
Волька Опубликовано 13 января, 2021 Автор Опубликовано 13 января, 2021 1 час назад, Ded_makysh сказал: не понимаю какой взять Надо НО нормально открытый, NO. По цифровому регулятору температуры. Там вилка и лампочка нарисована это подозрительно )) На контакты С1 и С2 больше 18 вольт подавать нельзя 1 Регулируем мощность с РМВ-К
riff30000 Опубликовано 13 января, 2021 Опубликовано 13 января, 2021 Психанул и купил 4 термометра ТР101, по 190 р. Сделаю из них. B57861-S 103-F40, 10 кОм, 1%, NTC термистор - было только 2, заказал еще 3. И купил угловой разьем питания, из него попытаюсь сколхозить выход из щупа, чтоб провод вниз шел. @Ded_makysh да, надо разбираться, что он коммутирует на "лампочку". 1
Ded_makysh Опубликовано 13 января, 2021 Опубликовано 13 января, 2021 37 минут назад, Волька сказал: Там вилка и лампочка Это лишь простое обозначение для "не думать куда что сувать" по другому "питание и то что нужно отсечь" при заказе там можно выбрать напругу, я 12 вольт выбрал, в принципе вот ссылка 244,93 руб. 7%OFF | Цифровой регулятор температуры W3001 микрокомпьютер термостат переключатель термометр Новый терморегулятор 12/24/220
riff30000 Опубликовано 13 января, 2021 Опубликовано 13 января, 2021 Господа понимающие в электронике - подскажите, вот такая штука будет пищать от 12 вольт? https://www.chipdip.ru/product/hcm1212a
abba Опубликовано 13 января, 2021 Опубликовано 13 января, 2021 (изменено) прикалываешся? Там где Артикул написано --- 12 В ---. Психани и купи 10 штук. Изменено 13 января, 2021 пользователем abba
Мародер Опубликовано 13 января, 2021 Опубликовано 13 января, 2021 16 минут назад, riff30000 сказал: будет пищать от 12 вольт? нет 1 Если не знаешь вкуса водки, то не поймёшь вкуса воды.
riff30000 Опубликовано 13 января, 2021 Опубликовано 13 января, 2021 хотелось бы звуковую сигнализацию... как сие организовать? если там появляется напряжение 12В?
val352009 Опубликовано 13 января, 2021 Опубликовано 13 января, 2021 @riff30000 https://www.chipdip.ru/product/hpm14ax 1 Прислушайся к голосу разума... слышишь?! слышишь, какую хрень он несет?!
riff30000 Опубликовано 13 января, 2021 Опубликовано 13 января, 2021 @val352009 то есть я правильно допер, что генератор нужен внутри пищалки?
val352009 Опубликовано 13 января, 2021 Опубликовано 13 января, 2021 @riff30000 Да. 1 Прислушайся к голосу разума... слышишь?! слышишь, какую хрень он несет?!
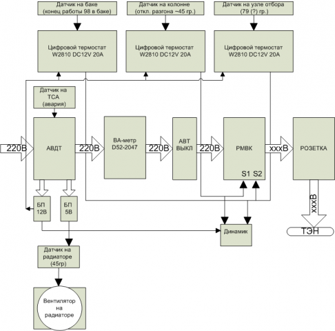
riff30000 Опубликовано 13 января, 2021 Опубликовано 13 января, 2021 Вот накидал картинку - желаемую обвязку вокруг РМВК. Жирные стрелки - 220в, тонкие - сигналы низковольтные. Это логика работы системы (ну как смог изобразить, я не схемотехник и не электрик). Прошу посмотреть, конструктивно откритиковать. Электрическую схему наверное придется на ощупь делать ... то есть по живому.
Михаил Лемуровв Опубликовано 13 января, 2021 Опубликовано 13 января, 2021 3 часа назад, riff30000 сказал: вот такая штука будет пищать от 12 вольт? у меня такие запитал один от 12вольт(была необходимость). пищит. только х.з сколько прослужит ещё такие есть. но на 12 в громкие очень
Vladoff Опубликовано 14 января, 2021 Опубликовано 14 января, 2021 @riff30000 для датчика ТСА лучше сделать гальваноразвязку. Второй автомат не нужен.
Alcoprofan Опубликовано 14 января, 2021 Опубликовано 14 января, 2021 Добрый день, Уважаемые. Не первый день читаю форум, но не могу найти: как и возможно ли подключить к РМВ-к управление отбором ШИМ-2? Подскажите или ткните, кто знает. В электронике не слишком силён, только юзер. Тему УПРАВЛЕНИЕ УЗЛОМ ОТБОРА. смотрел, но там другие гаджеты. Спасибо.
riff30000 Опубликовано 14 января, 2021 Опубликовано 14 января, 2021 (изменено) 1 час назад, Vladoff сказал: @riff30000 для датчика ТСА лучше сделать гальваноразвязку. Второй автомат не нужен. я ж не электрик... мне бестолковому надо на пальцах - предметно объяснять... мол, поставить вот такую цепь, такой-то элемент... Если вы имеете ввиду, как на видео, которое вы выкладывали - через резистор - тогда да, я это учел для себя. Картинка - чисто логика работы. Второй автомат уже есть, как выключатель пусть будет для РМВК, а термостаты смогут показывать температуру с отключённым РМВК. Изменено 14 января, 2021 пользователем riff30000
snab Опубликовано 14 января, 2021 Опубликовано 14 января, 2021 41 минуту назад, riff30000 сказал: как на видео «Не стыдно чего-нибудь не знать, но стыдно не хотеть учиться»
riff30000 Опубликовано 14 января, 2021 Опубликовано 14 января, 2021 (изменено) В данный момент у меня готовое изделие от кламп54, и там нет реле никакого, БП 5в только. Наверное, надо уточнить у автора прибора - что скажет Волька. @Волька , вот такой вопрос.@snab выложил видео (на пару постов выше), где установлена гальваноразвязка на датчик РМВК. У меня в аппарате, который я купил в кламп54 - гальваноразвязки нет (фото постом выше). Как правильно? Ну и если делать таки необходимо, прошу наименование радиоэлементов... и схему, кто сможет, ибо сам пока (надеюсь, пока) не очень... Изменено 14 января, 2021 пользователем riff30000
Vladoff Опубликовано 14 января, 2021 Опубликовано 14 января, 2021 @riff30000 тебе не то видео выложили. В рмв-к для отключения на С2 уже реализована гальваноразвязка. А тебе нужно для отключения напруги дифавтоматом при аварийном срабатывании датчика тса. Тебе нужно еще одно реле поставить на 5 или 12 в, чтобы оно при срабатывании замыкало дифавтомат, с не датчик Вечером могу схему скинуть, если не совсем принцип понял. 1
riff30000 Опубликовано 14 января, 2021 Опубликовано 14 января, 2021 (изменено) @Vladoff , да, пожалуйста. БП на 12 В приобрел, цифровые термостаты заказал. Изменено 14 января, 2021 пользователем riff30000
Виталий. Опубликовано 14 января, 2021 Опубликовано 14 января, 2021 Цитата Переключение производится следующим образом. Зажать кнопки 2 и 3, затем подать питание на РМВ-К. На дисплее будет или "oo" или "io". "oo" значит режим разгона подключен "io" - включен режим UART. Если только посмотреть зашли, то просто выключаем питание. Если хотим изменить режим то жмем кнопку 1. Прибор загрузится в нормальный режим, но для полноценного использования выключаем и включаем. На РМВК при настройке в режим UART - отображает "ооо" вместо "оо", после нажатия К1 - показывает "о__" или "__о", после переходит в рабочий режим. После повторного входа в режим настроек UART - опять показывает "ооо", "io" - не показывает. Как перевести РМВК в режим UART или проверить поддерживает он режим UART?
riff30000 Опубликовано 14 января, 2021 Опубликовано 14 января, 2021 @Виталий. Это Владимир точно сможет ответить.
Рекомендуемые сообщения
Для публикации сообщений создайте учётную запись или авторизуйтесь
Вы должны быть пользователем, чтобы оставить комментарий
Создать аккаунт
Зарегистрируйте новый аккаунт в нашем сообществе. Это очень просто!
Регистрация нового пользователяВойти
Уже есть аккаунт? Войти в систему.
Войти