Artem90 Опубликовано 11 января, 2018 Опубликовано 11 января, 2018 (изменено) [member=capsolo], с декрементом и биппером поковыряюсь, биппер в принципе не напрягает, просто смутило почему сигнал на ноге остается. С тысячными разобрался, просто передвинул позицию и количество затираемых символов на ЛСД, полёт нормальный, при снижении параметра клапан (я имею в виду пропускную способность, а не время сработки) менее единицы все отображается. А вообще хотелось сказать большое спасибо всем коллегам за проделанный труд за создание и отладку спиртогона! Изменено 11 января, 2018 пользователем Artem90
kirka Опубликовано 14 января, 2018 Опубликовано 14 января, 2018 [member=Artem90],если Антон не против, прошивку свою выложи здесь, там ещё нюансы есть и видно, но не программерам молчать остаётся.
capsolo Опубликовано 14 января, 2018 Автор Опубликовано 14 января, 2018 (изменено) [member=Artem90], на здоровье ;) есть здесь на форуме еще более сложный проект Спиртогон+РМВ-К. Там уже полный фарш с управлением охлаждением, мощой, шлейфом безопасности, автостопом по обьему отбираемых фракций, даже фракционник можно прикрутить. Изменено 14 января, 2018 пользователем capsolo
Both Опубликовано 14 января, 2018 Опубликовано 14 января, 2018 (изменено) Антон а почему на спиртогоне 1.1 как только включаешь напряжения, загружается Дуня, и сразу начинает щёлкать отбор? Без стабилизации Ну это норм. Дальше по интструкции с голов перехожу на тело и отбор херачит сразу без стабилизации. Это норм? Ну и хотел уточнить что Автоматика считает залетом по температуре? Повышение заданой температуры (дельты) 5 сек минуту или как? Ну и самое главное почему в режиме - клапан открытия щёлкает? Изменено 14 января, 2018 пользователем Both
Both Опубликовано 15 января, 2018 Опубликовано 15 января, 2018 (изменено) Коллеги подскажите, что не так? Пост потру как найду ответ. На Звуковое сопровождение не обращайте внимание ) Перечитал ветку, понял, что на головах стабилизации не предусмотренно. Но при переходе с голов на тело она же должна быть? Изменено 15 января, 2018 пользователем Both
Artem90 Опубликовано 15 января, 2018 Опубликовано 15 января, 2018 Собрал все в корпус, подключил клапан, начались проблемы с кракозябрами на экране, хотя разнес максимально далеко lcd и силовую часть, не помогает ни снаббер ни симистор вместо реле.[member=kirka], доберусь до компа, выложу.
kirka Опубликовано 15 января, 2018 Опубликовано 15 января, 2018 [member=Artem90], у тебя наводки от силового триаками прут, экран рядом слишком, на теле стабилизация встаёт через 20мин если в настройках сам не менял
Both Опубликовано 15 января, 2018 Опубликовано 15 января, 2018 [member=kirka], то есть она сначала отбирает а потом через 20 мин уходит на стабилизацию?
Artem90 Опубликовано 15 января, 2018 Опубликовано 15 января, 2018 (изменено) [member=kirka], врядли наводки, запитал lcd от дуни, а остальное напрямую от бп, все нормально стало. Вот прошивка что пользую Изменено 15 января, 2018 пользователем Artem90
capsolo Опубликовано 15 января, 2018 Автор Опубликовано 15 января, 2018 (изменено) [member=Both], обычный спиртогон не подозревает в какой стадии ты находишься, если это не головы или тело. Будет пытаться управлять клапаном для отбора. Спиртогон+РМВ-К уже поумнее. Хочешь чтобы щелкал после прогрева колонны и на себя поработал - надо третий градусник в куб приделать и зашиться прошивкой Спиртогон + РМВ. Она и без РМВ нормально работает. Надо еще только кнопку перехода к следующему этапу приделать, а то пищать будет ждать смену тары, а тебе нажать нечего будет. Изменено 15 января, 2018 пользователем capsolo 1
Both Опубликовано 16 января, 2018 Опубликовано 16 января, 2018 (изменено) Разобрался немного...но поймал проблему перезагрузки ардуины без причины и показания верхнего датчика стоят нормально а потом резко показывают 127 градусов на 5-10 секунд, а потом опять возвращаются к нормальным показаниям Есть оперативное решение этой проблемы? а то брага уже 4 сутки стоит Изменено 16 января, 2018 пользователем Both
0leg Опубликовано 16 января, 2018 Опубликовано 16 января, 2018 Поломки бывают только из-за статики, когда в тапочках по ламинату, шмыг шмыг, и за работающий датчик пальчиками хвать. Обычно после этого они показывают +127 градусовБыла такая штука. Датчик "с паразитным питанием" самопроизвольно сбрасывался (показания +127гр) устранилось внимательным прочтением даташита и соединением 1 и 3ноги на GND т.е. обычно неправильно или плохо запитан датчик 1
alexeyT Опубликовано 16 января, 2018 Опубликовано 16 января, 2018 [b][member=0leg][/b], Здорова, Дядя! там еще и резистор рекомендуют впАивать... на паразитке 1
Both Опубликовано 16 января, 2018 Опубликовано 16 января, 2018 (изменено) Послушал рекомендации коллег, попробую для начала от наводок спасаться. Хочу замотать арду и рядом провода - изолентой (пока только она в голову пришла из простого), потом фольгой, ну и сверху еще чем нить чтобы не коротило (наверно еще изолентой), ну и потом с фольги вывести проводок куда нить на минус. Изменено 16 января, 2018 пользователем Both
kirka Опубликовано 16 января, 2018 Опубликовано 16 января, 2018 [member=alexeyT], на паразитном питании игрался уже, + один только, надо два провода вместо трех, разницы не заметил, в том числе по наводкам, это просто артельнатива для садомазахистов имхо
Both Опубликовано 17 января, 2018 Опубликовано 17 января, 2018 Читал в гугле по моей ошибке (-127 градусов) пишут, что проблема решается сменой библиотек. Может быть такое?
gdv2002 Опубликовано 17 января, 2018 Опубликовано 17 января, 2018 (изменено) Скажите, у кого какой цикл отбора? К чему спрашиваю. Крайний раз гнал на Спиртогоне, по записям на головы стояли настройки отбор/пауза - 0,2/15 сек. Сегодня поставил, приехал через час и накапало 170 мл, должно было 50-70 мл! Выставил 0,2/45 сек. Вот и спрашиваю, может в прошлый раз че попутал. Хотя мерил отбор, считал все по инструкции, и такой разбег. Колонна из 38 трубы, вертикальная клюха, царга 600 мм. Сижу репу чешу как так. P.S. При цикле 0.2/45 сек отбор составил 72 мл/час, опять все пересчитывать! Изменено 17 января, 2018 пользователем gdv2002
_Alex_ Опубликовано 18 января, 2018 Опубликовано 18 января, 2018 у кого какой цикл отбора? Эта информация будет бесполезной, т.к. у всех разные клапаны, т.е. проходное сечение. Ну и мало-ли какие еще факторы могут повлиять.
capsolo Опубликовано 18 января, 2018 Автор Опубликовано 18 января, 2018 [member=gdv2002], после на себя поставь время открытия 40 секунд, период еще больше. Как потекло с писюна в мензурку запускаешь секундомер, через 30 секунд убираешь мензурку. Скока натекло - делишь на 30. Вот твоя скорость отбора
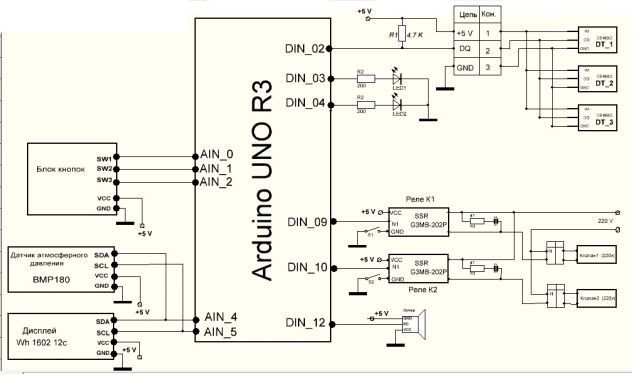
alx_sun Опубликовано 23 января, 2018 Опубликовано 23 января, 2018 (изменено) Доработал под себя схему, в итоге получилось: - контроллер Arduino UNO; - 3 датчика температуры; - 2 клапана отбора + 2 светодиода + 2 ключа принудительного закрытия; - 2 твердотельных реле; - экран на шине i2c - датчик атмосферного давления на шине i2с; - блок из трех кнопок. Нагрев - индукция. Изменено 23 января, 2018 пользователем alx_sun 1
alx_sun Опубликовано 23 января, 2018 Опубликовано 23 января, 2018 Скетч можешь выложить? Да конечно, пока это только проект, как все соберу (комплектующие уже все есть) то выложу обязательно. Хочу теперь макет для печатной платы спроектировать по типу Arduino UNO Shield, т.е. плата управления со схемой сверху ардуино
ser52-s Опубликовано 24 января, 2018 Опубликовано 24 января, 2018 alx_sun заинтересовал твой проект могу протестить еще бы 2004 дисплей и датчики температур на отдельные входы
bigson Опубликовано 25 января, 2018 Опубликовано 25 января, 2018 - 3 датчика температуры; Два которые в колонне можно на одну шину, там пох кто где, а вот кубовой датчик точно на отдельную шину нужно... 1
makh Опубликовано 18 февраля, 2018 Опубликовано 18 февраля, 2018 В градуснике DS18B20 есть три rw байта, сохраняемых в EEPROM. В одном настройки разрешения и прочего, в двух других значение температуры для аларма, которым мы как правило не пользуемся. Можно один из этих двух байт попользовать для своего идентификатора функции градусника. Т.е. кубовому градуснику запишем туда, например, 0x01, градусникам в трубе 0x02, 0x03 и т.д. Теперь, прочитав из скратчпада три байта вместо двух, автомат уверенно знает о каком градуснике речь. Это чтоб не выдумывать дополнительные шины. 1
Рекомендуемые сообщения
Для публикации сообщений создайте учётную запись или авторизуйтесь
Вы должны быть пользователем, чтобы оставить комментарий
Создать аккаунт
Зарегистрируйте новый аккаунт в нашем сообществе. Это очень просто!
Регистрация нового пользователяВойти
Уже есть аккаунт? Войти в систему.
Войти