_Alex_ Опубликовано 18 января, 2017 Опубликовано 18 января, 2017 [b][member=ser64][/b], 1. Понял. 2. Зуммер активный, на 5в, планируется HCM1205X. 3. Понял. 4. Т.е. параллельно клапану подключаем связку Резистор 1ом, Конденсатор 1мкФ 63в, и параллельно же клапану диод? Тут в нашей теме находил, что диод применяется Д226Г, но цепляется он "наоборот", т.е. анодом к минусу. По ссылке про это не указано. Как быть? 5, Понял. 6. Понял.
ser64 Опубликовано 18 января, 2017 Опубликовано 18 января, 2017 Лови 2 Автоматика для ректификации, дистилляции Сборка любой сложности "под заказчика"
_Alex_ Опубликовано 18 января, 2017 Опубликовано 18 января, 2017 Лови Спасибо! А что насчет зуммера? Я так понял, что переменный резистор нужен для того, чтобы менять громкость. Мощность тоже видимо не сильно большая нужна? 0.1-0.2 Вт будет достаточно?
azer007 Опубликовано 19 января, 2017 Опубликовано 19 января, 2017 capsolo, правильно ли я понимаю, что строчка #define RELAY_ON_PERIOD_MIN_VALUE 0.50 // минимальное значение периода срабатывания, устанавливает минимальное время открытия клапана, если да, то можно ли уменьшить до 0,1?
capsolo Опубликовано 19 января, 2017 Автор Опубликовано 19 января, 2017 [b][member=azer007][/b], можешь попробовать. у меня меньше полсекунды не открывается
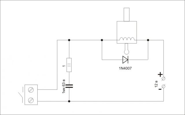
azer007 Опубликовано 20 января, 2017 Опубликовано 20 января, 2017 (изменено) Попробовал,результат такой, при уменьшении периода открытия клапана(12в) до 0,1, при следующих параметрах П=5, Д=0,5, Отб=920, Декрем=10, Время откр клапана=0,9, происходит 8 уменьшений отбора, при этом на слух заметно уменьшения времени открытия клапана.Проб было 3 подряд. Клапан подключен вот так Изменено 20 января, 2017 пользователем azer007
VOLK EV Опубликовано 23 января, 2017 Опубликовано 23 января, 2017 Михаил добрый вечер. Прочитал в теме про "СПИРТОГОНА" что ты реализовал третий датчик температуры ,если можно поясни; 1.- как он подключен. (на тот же пин что и первые два или на свой пин) 2.- если он на одном пине ,то не мешает ли он работе первым двум датчикам . 3.- он у тебя просто" показометр "или в дальнейшем можно им управлять.
capsolo Опубликовано 23 января, 2017 Автор Опубликовано 23 января, 2017 (изменено) [member=azer007], вижу ты разобрался со снятием показаний на компе, и все получилось. А что стало после 8 декрементов? 0,18 уже не открылось? Изменено 23 января, 2017 пользователем capsolo
Jamba Опубликовано 23 января, 2017 Опубликовано 23 января, 2017 [b][member=VOLK EV][/b], да все три датчика на одном пине. Пока как показометр и включает пищалку при 65 градусах. Еще не разобрался с меню. В дальнейшем хочу добавить пункт с установкой температуры сработки по данному датчику. Работает вроде без сбоев. Но в бою пока не испытывал. Обкатываю автоматику на СТКхе. 1
azer007 Опубликовано 24 января, 2017 Опубликовано 24 января, 2017 [b][member=capsolo][/b], Восьмой был крайний. Capsolo какой у тебя жиклер в клапане.?
capsolo Опубликовано 24 января, 2017 Автор Опубликовано 24 января, 2017 [member=azer007], не разбирал никогда ;) голубой от усатого. 3 года фигачит.[member=Jamba], ты пиши выкладывай делись ;) помогу чем смогу и в шапку прикреплю если стабильно получится. 1
Jamba Опубликовано 25 января, 2017 Опубликовано 25 января, 2017 [member=capsolo], щас пока на работе подзавалился. Будет время допишу в скетче свои задумки и обязательно выложу, может кому интересно а заодно и баги вместе проще отловить.
capsolo Опубликовано 27 января, 2017 Автор Опубликовано 27 января, 2017 Коллеги, совместимую версию с hdctl коллеги makh в шапку положить? Для тех, кто хочет логи снимать на компе. 1
_Alex_ Опубликовано 27 января, 2017 Опубликовано 27 января, 2017 (изменено) Коллеги, совместимую версию с hdctl коллеги makh в шапку положить? Для тех, кто хочет логи снимать на компе. А логи ведет в каком-то приложении специальном? Или как? Интересуюсь потому, что на буке стоит Линукс. Возможно ли будет подружить их? UPD Посмотрел, да, виндовый софт. Разве что попробовать его под вайном запустить. Может и заработает. Изменено 27 января, 2017 пользователем _Alex_
ser52-s Опубликовано 28 января, 2017 Опубликовано 28 января, 2017 совместимую версию с hdctl коллеги makh в шапку выложи это интересно а прибор с этой версией на дисплей инфу выводит?
barmaleyi73 Опубликовано 29 января, 2017 Опубликовано 29 января, 2017 [b][member=capsolo][/b], Антон, из инструкции Внимание!!! Для нормальной работы прибора, расстояние между датчиками температуры, установленными на царгу спиртовой колонны, должно быть не менее 1200 мм. есть смысл устанавливать два датчика на короткой царге ф50 на 600 мм для НДРФ?
capsolo Опубликовано 29 января, 2017 Автор Опубликовано 29 января, 2017 (изменено) [member=barmaleyi73], лучше один датчик спрячь куданить где т не меняется ;) конкретизировать не буду. а ещё лучше стх для короткой трубы[member=ser52-s], все то же самое, только в ком порт кладёт температуры с градусников в определенном формате. Изменено 29 января, 2017 пользователем capsolo 1
ser52-s Опубликовано 29 января, 2017 Опубликовано 29 января, 2017 Поясни пожалуйста соответствие нумерации цифровых пин с D2 по D13 RELAY_PIN 9BEEPER_PIN 12FINISH_PIN 10 RELAY_PIN 15BEEPER_PIN 16FINISH_PIN 17
makh Опубликовано 30 января, 2017 Опубликовано 30 января, 2017 (изменено) меньше полсекунды не открывается На тему кратковременного открытия клапана не далее как на прошлой неделе тупил бесконечно долго, но по итогам таки дошло очевидное: если физически клапан не успевает отработать за менее чем Х мс -- оставляем время открытия Х, и начинаем увеличивать период. Т.е. скважность не в процентах, а в единицах времени. Если нагрузка на 220 вольт, то удобная единица получилась полупериод от 50 Гц (10 мс). А логи ведет в каком-то приложении специальном? Или как? Интересуюсь потому, что на буке стоит Линукс. Возможно ли будет подружить их? Логи пишет в RRD, на линупсах можно без лишних окошек наскриптовать в пару строчек и запись, и рисование картинок, вобщем-то. Вобщем-то так всю жисть и делал, пока окончательно не обленился. Насчет вайна нет десктопа с линупсом проверить, а жаль, интересно. Расскажи плиз, что получится. По ходу на макинтошах в паралелсах работает. Изменено 30 января, 2017 пользователем makh 1
makh Опубликовано 30 января, 2017 Опубликовано 30 января, 2017 совместимую версию с hdctl коллеги makh в шапку положить? Там бы тайминг выдачи отчета подровнять немножко. А то у коллеги azer007 какие-то рваные линии на графике получаются. Софтинка толерует неточность полученя отчета в рамках полусекунды, если правильно помню, но эта ошибка не должна накапливаться.
capsolo Опубликовано 30 января, 2017 Автор Опубликовано 30 января, 2017 [member=makh], прикол в том что я не замерял время выполнения. Оно плавает в зависимости от того теребит ли юзер интерфейс или нет. Могу сделать асинхронно. Как часто надо в уарт гадить?
_Alex_ Опубликовано 30 января, 2017 Опубликовано 30 января, 2017 на линупсах можно без лишних окошек наскриптовать в пару строчек и запись, и рисование картинок, вобщем-то. Не сомневаюсь, что это можно сделать. Но я далек от программирования. А Линукс использую только лишь потому, что нетбук слабенький, на седьмой винде еле ползает. А для XP просто не существует для него драйверов. Вот от безысходности поставил линукс. Особо к буку требований нет, используется для инет-серфинга и иногда просмотра видео. Ну а Линукс для этого подходит лучше всего. Расскажи плиз, что получится. Если дойдут руки и мозги до этого, то обязательно отчитаюсь.
makh Опубликовано 30 января, 2017 Опубликовано 30 января, 2017 Как часто надо в уарт гадить? Эт как захочется. В целых секундах. Но плюс-минус регулярно. Я обычно секунду делаю, бодрее выглядит. Как вариант можно выводить нерегулярно, но в софтине в настройках контроллера update interval выставить заведомо больший. нетбук слабенький На слабеньком может тормозить софта с рисованием картинок. Типа попросишь нарисовать график с десятком источников за несколько суток ректификации -- и опаньки, сделает вид что ниче не слышало. Попробовать надо, вобщем.
capsolo Опубликовано 30 января, 2017 Автор Опубликовано 30 января, 2017 (изменено) [member=makh], я так понял RRDTools их синхронно рендерит, так что за конечное время на любой машине график построит. А разве нет готовой надстройки над RRD графики глядеть? Изменено 30 января, 2017 пользователем capsolo
Рекомендуемые сообщения
Для публикации сообщений создайте учётную запись или авторизуйтесь
Вы должны быть пользователем, чтобы оставить комментарий
Создать аккаунт
Зарегистрируйте новый аккаунт в нашем сообществе. Это очень просто!
Регистрация нового пользователяВойти
Уже есть аккаунт? Войти в систему.
Войти